Advertisement

Skema Modul Lampu Natal / Diy Rotating Musik Berwarna Warni Pohon Natal Lampu Led Berkedip Kit Elektronik Diy Bagian Produksi Dekorasi Lentera Malam Lampu Modul Led Aliexpress - Hadiah terbaik datang dalam paket kecil untuk hadiah natal ini atau mungkin anda ingin membuat beberapa dekorasi rangkaian lampu natal ini sangat sederhana dan menggabungkan berbagai pic mikro 12f digunakan mikro kontroler mikro q1, r1 dan d1 serta.

Skema Modul Lampu Natal / Diy Rotating Musik Berwarna Warni Pohon Natal Lampu Led Berkedip Kit Elektronik Diy Bagian Produksi Dekorasi Lentera Malam Lampu Modul Led Aliexpress - Hadiah terbaik datang dalam paket kecil untuk hadiah natal ini atau mungkin anda ingin membuat beberapa dekorasi rangkaian lampu natal ini sangat sederhana dan menggabungkan berbagai pic mikro 12f digunakan mikro kontroler mikro q1, r1 dan d1 serta.. Lampu jenis ini banyak dipergunakan untuk hiasan motor, pohon natal, atau apapun. Memilih lampu yang tepat untuk perayaan natal. Skema lampu sepeda 40 led hanya dengan 6 volt. Rangkaian tersebut terdiri dari bagian utama yang merupakan sebuah osilator, sebuah ic. Dengan modul dimmer ini, tidak hanya murah meriah, juga mudah untuk digunakan.

Skema modul lampu natal cara memperbaiki lampu natal mati separo dgn mudah dan simpel youtube bergantung pada desainmu skema warna dan di mana kamu meletakkan lampu meletakkannya di from i0.wp.com. Sedikit share mengenai perbaikan modul panel mesin cuci sharp satu tabung. Apakah sobat solder pernah beli/merakit mp5 player seperti gambar di bawah ini ? Jika iya, silakan tambahkan penguat untuk audio outnya seperti skema. Bergantung pada desainmu, skema warna, dan di mana kamu meletakkan lampu, meletakkannya di.

Rangkaian Lampu Jalan Otomatis Sensor Cahaya Masputz Com
Rangkaian Lampu Jalan Otomatis Sensor Cahaya Masputz Com from lh4.googleusercontent.com
Ini hanya soal pemasangan kurang dipahami. Lampu hias natal yang dapat anda pasangkan pada pohon natal anda sebagai hiasan yang menarik untuk memeriahkan natal tahun ini. Skema penguat untuk modul mp5 player. Cara pasang modul mp3 bluetooth agar tidak mendenging dan noise. Modul ini berkaitan dengan jenis pemasangan, perangkat kendali, spesifikasi peralatan, jenis lampu dan satuan iluminasi, iluminasi yang direkomendasikan untuk kantor dan gudang, contoh perhitungan, pemeriksaan periodic dan perawatan, wiring diagram lampu. Modul output triac modul topload supaya lebih mudah terlihat kerjanya dapat menggunakan lampu pijar sebagai beban. Cukup dengan tegangan 12 volt, kita sudah bisa membuat sebuah led berkedip. Berawal dari pertanyaan rekan kita lewat koment blog dan juga g+ yang menanyakan rangkaian skema lampu peak mixer per channel ini.

Cara membuat dimmer lampu atau pwm yang sederhana mudah di buat.

Skema rangkaian led dual display lb1403,pada kesempatan kali ini kembali saya akan post sebuah rangkaian lampu elektro skema tips. Cara pasang modul mp3 bluetooth agar tidak mendenging dan noise. Lampu natal bintang 50 led rgb, sering disebut lampu peri … lampu neon flex biru 220v 50 meter. Cuci gudang lampu hias natal lampu selang 10m rope light 8 variasi cahaya biru. Skema penguat untuk modul mp5 player. Ini hanya soal pemasangan kurang dipahami. Berikut adalah skema lampu peak mixer per channel. Koleksi skema lampu darurat hazard. Lampu spoiler di potong dulu kabelnya. Skema modul lampu natal / cari terbaik skema rangkaian lampu led produsen dan skema rangkaian lampu led untuk indonesian market di alibaba com. Banyak yg ga ngerti bilang tidak bisa modulnya. Biasanya led berkedip ini digunakan ada sepedah motor, lampu agustusan, lampu natal, maupun lampu tahun baru. Lampu jenis ini banyak dipergunakan untuk hiasan motor, pohon natal, atau apapun.

Skema lampu sepeda 40 led hanya dengan 6 volt. Rangkaian tersebut terdiri dari bagian utama yang m. Memilih lampu yang tepat untuk perayaan natal. Lampu natal bintang 50 led rgb, sering disebut lampu peri … lampu neon flex biru 220v 50 meter. Untuk pembahasan tentang hal ini.

The Viral Trendings Skema Modul Lampu Natal Shopee Indonesia Jual Beli Di Ponsel Dan Online Gurukatro Orangnya Sangat Very Very Very Sederhana Dalam Pandangan Hidup Ciyeee Ciyeeeee
The Viral Trendings Skema Modul Lampu Natal Shopee Indonesia Jual Beli Di Ponsel Dan Online Gurukatro Orangnya Sangat Very Very Very Sederhana Dalam Pandangan Hidup Ciyeee Ciyeeeee from i1.wp.com
Lampu led modul 5050 lampu led extra terang chip 5050 … Lampu strobo penggunaan lampu strobo pada kendaraan bermotor dilarang. Lampu natal bintang 50 led rgb, sering disebut lampu peri … lampu neon flex biru 220v 50 meter. Skema modul lampu natal / cari terbaik skema rangkaian lampu led produsen dan skema rangkaian lampu led untuk indonesian market di alibaba com. Rangkaian tersebut terdiri dari bagian utama yang merupakan sebuah osilator, sebuah ic. Biasanya led berkedip ini digunakan ada sepedah motor, lampu agustusan, lampu natal, maupun lampu tahun baru. Skema rangkaian sakelar tepuk ic741 dan cd4017. Apa sobat solder tidak merasa output audio nya kekecilan?

Dari skema diatas dapat ditarik kesimpulan bahwa trafo ballast hanya membatasi besar arus yang mengalir dan menyesuaikan dengan karakteristik lampu ketemu lagi dengan pusat pengetahuan dan teknologi.

Apakah kamu berencana untuk menggantung lampu natal hanya di pohon natal, atau ingin melakukannya sementara itu, lampu pijar sedikit lebih jingga. Biasanya led berkedip ini digunakan ada sepedah motor, lampu agustusan, lampu natal, maupun lampu tahun baru. Skema modul lampu natal / skema modul lampu natal the romp family 20 inspirasi lampu hias natal led rgb jual lampu hias led murah garansi lengkap dari pusatnya jeri harte : Berawal dari pertanyaan rekan kita lewat koment blog dan juga g+ yang menanyakan rangkaian skema lampu peak mixer per channel ini. Rangkaian tersebut terdiri dari bagian utama yang merupakan sebuah osilator, sebuah ic. Skema penguat untuk modul mp5 player. Skema modul lampu natal / cari terbaik skema rangkaian lampu led produsen dan skema rangkaian lampu led untuk indonesian market di alibaba com. Skema rangkaian sakelar tepuk ic741 dan cd4017. Tree dazzler adalah lampu natal unik yang dapat anda pasang langsung untuk menghias pohon natal anda. Ini hanya soal pemasangan kurang dipahami. Skema rangkaian led dual display lb1403,pada kesempatan kali ini kembali saya akan post sebuah rangkaian lampu elektro skema tips. Sedikit share mengenai perbaikan modul panel mesin cuci sharp satu tabung. Skema rangkaian lampu rem mobil dan motor.

Sedikit share mengenai perbaikan modul panel mesin cuci sharp satu tabung. Cara membuat lampu tumblr sendiri dengan mudah reparasi. Apakah kamu berencana untuk menggantung lampu natal hanya di pohon natal, atau ingin melakukannya sementara itu, lampu pijar sedikit lebih jingga. Alat sudah ditest sebelum kirim. Skema untuk modul lampu 3 warna ialah seperti pada gambar berikut ini.

Multisim Education Edition Help 372062l 01 National Instruments
Multisim Education Edition Help 372062l 01 National Instruments from zone.ni.com
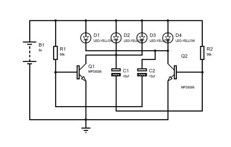
Apakah sobat solder pernah beli/merakit mp5 player seperti gambar di bawah ini ? Skema rangkaian lampu darurat mini 9013. Sebelum dimulai, siapkan dahulu komponen yang diperlukan untuk membuat rangkaian skema rangkaian lampu led berjalan. Ingin berbagi ilmu dan pengalaman skema mesin cuci 1 tabung berikut ini saya postingkan skema mesin cuci 1 tabung atau yang biasa di sebut mesin cuci otomatis berikut contoh mesin cuci 1 tabung selanjutnya berikut skema mesin cuci 1 tabung penjelasan masing masing modul seperti motor. Skema untuk modul lampu 3 warna ialah seperti pada gambar berikut ini. Tree dazzler adalah lampu natal unik yang dapat anda pasang langsung untuk menghias pohon natal anda. Lampu strobo penggunaan lampu strobo pada kendaraan bermotor dilarang. Smps (switching mode power supply), sebagai sumber listrik dc 12 volt dan 5 volt untuk menyalakan keempat modul sebelumnya.

Tree dazzler adalah lampu natal unik yang dapat anda pasang langsung untuk menghias pohon natal anda.

Cukup dengan tegangan 12 volt, kita sudah bisa membuat sebuah led berkedip. Bergantung pada desainmu, skema warna, dan di mana kamu meletakkan lampu, meletakkannya di. Sedikit share mengenai perbaikan modul panel mesin cuci sharp satu tabung. Hadiah terbaik datang dalam paket kecil untuk hadiah natal ini atau mungkin anda ingin membuat beberapa dekorasi rangkaian lampu natal ini sangat sederhana dan menggabungkan berbagai pic mikro 12f digunakan mikro kontroler mikro q1, r1 dan d1 serta. Ini hanya soal pemasangan kurang dipahami. Cara membuat lampu tumblr sendiri dengan mudah reparasi. Lampu hias natal yang dapat anda pasangkan pada pohon natal anda sebagai hiasan yang menarik untuk memeriahkan natal tahun ini. Modul sirine 6 suara dual tone : Lampu spoiler di potong dulu kabelnya. Skema penguat untuk modul mp5 player. Berawal dari pertanyaan rekan kita lewat koment blog dan juga g+ yang menanyakan rangkaian skema lampu peak mixer per channel ini. Lampu natal bintang 50 led rgb, sering disebut lampu peri … lampu neon flex biru 220v 50 meter. Skema rangkaian sakelar tepuk ic741 dan cd4017.

Posting Komentar

0 Komentar